Visual
AlgebraOfGraphics.visual Function
visual(plottype; attributes...)Create a Layer that will cause a plot spec multiplied with it to be visualized with plot type plottype, together with optional attributes.
The available plotting functions are documented here. Refer to plotting functions using upper CamelCase for visual's first argument (e.g. visual(Scatter), visual(BarPlot)). See the documentation of each plotting function to discover the available attributes. These attributes can be passed as additional keyword arguments to visual, or as part of the mapping you define.
The visual function can in principle be used for any plotting function that is defined using the @recipe macro from Makie. AlgebraOfGraphics just needs method definitions for aesthetic_mapping, which define what arguments of the plotting function map to which visual aesthetics. And for legend support, legend_elements must be overloaded for custom recipes as well, as Makie's default legend mechanism relies on instantiated plot objects, while AlgebraOfGraphics must go by the type and attributes alone.
To suppress a layer's legend contribution, pass legend = (; visible = false) as an attribute. This is an AlgebraOfGraphics-specific option that is intercepted before reaching Makie. Other entries in the legend named tuple are forwarded to Makie's LegendOverride mechanism as before.
data(...) * mapping(..., color = :group) * (visual(Scatter) + visual(Makie.Text, legend = (; visible = false)))Depending on its aesthetic_mapping, a plot type and its attributes may change certain semantics of a given data(...) * mapping(...) spec. For example, visual(BarPlot) will show mapping 1 on the x axis and 2 on the y axis, while visual(BarPlot, direction = :x) shows mapping 1 on y and 2 on x.
Examples
using AlgebraOfGraphics, CairoMakie
set_aog_theme!()
df = (x=randn(1000), y=randn(1000))
plt = data(df) * mapping(:x, :y) * AlgebraOfGraphics.density(npoints=50)
draw(plt * visual(Heatmap)) # plot as heatmap (the default)
From AlgebraOfGraphics version 0.7 on, some attributes of the underlying Makie functions will not have an effect if they are controlled by scales instead. For example, continuous colors are completely controlled by color scales, so setting colormap in visual does not have an effect.
Set the colormap in the Scale options instead.
draw(plt, scales(Color = (; colormap = :viridis))) # set a different colormap
draw(plt * visual(Contour)) # plot as contour
draw(plt * visual(Contour, linewidth=2)) # plot as contour with thicker lines
Manual legend entries via label
The legend normally contains entries for all appropriate scales used in the plot. Sometimes, however, you just want to label certain plots such that they appear in the legend without using any scale. You can achieve this by adding the label keyword to all visuals that you want to label. Layers with the same label will be combined within a legend entry.
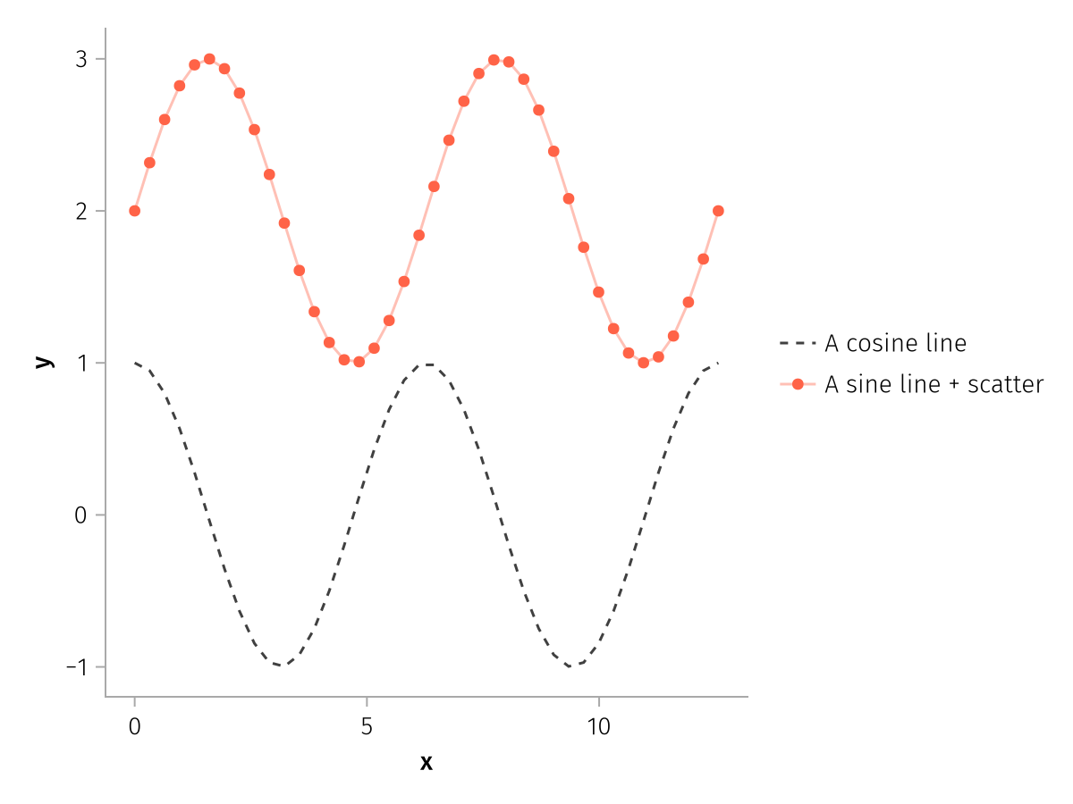
x = range(0, 4pi, length = 40)
layer1 = data((; x = x, y = cos.(x))) * mapping(:x, :y) * visual(Lines, linestyle = :dash, label = "A cosine line")
layer2 = data((; x = x, y = sin.(x) .+ 2)) * mapping(:x, :y) *
(visual(Lines, color = (:tomato, 0.4)) + visual(Scatter, color = :tomato)) * visual(label = "A sine line + scatter")
draw(layer1 + layer2)
If the figure contains other scales, the legend will list the labelled group last by default. If you want to reorder, use the symbol :Label to specify the labelled group.
df = (; x = repeat(1:10, 3), y = cos.(1:30), group = repeat(["A", "B", "C"], inner = 10))
spec1 = data(df) * mapping(:x, :y, color = :group) * visual(Lines)
spec2 = data((; x = 1:10, y = cos.(1:10) .+ 2)) * mapping(:x, :y) * visual(Scatter, color = :purple, label = "Scatter")
f = Figure()
fg = draw!(f[1, 1], spec1 + spec2)
legend!(f[1, 2], fg)
legend!(f[1, 3], fg, order = [:Label, :Color])
f
Legend element overrides
Sometimes it might be necessary to override legend element properties that are otherwise copied from the visual settings. For example, a scatter plot with many small markers might have a legend that is hard to read. We can use AlgebraOfGraphics's legend keyword in visual to specify override attributes via key-value pairs. Here we increase the markersize for the MarkerElements that are created for a Scatter plot:
df = (;
x = randn(200) .+ repeat([0, 3], 100),
y = randn(200) .+ repeat([0, 3], 100),
group = repeat(["A", "B"], 100)
)
spec = data(df) *
mapping(:x, :y, color = :group) *
visual(Scatter; markersize = 5, legend = (; markersize = 15))
draw(spec)
These are the attributes you can override (note that some of them have convenience aliases like color which applies to all elements while polycolor only applies to PolyElements):
MarkerElement[marker]pointsmarkersize[marker]strokewidth[marker]color[marker]strokecolor[marker]colorrange[marker]colormap
LineElement[line]pointslinewidth[line]colorlinestyle[line]colorrange[line]colormap
PolyElement[poly]points[poly]strokewidth[poly]color[poly]strokecolor[poly]colorrange[poly]colormap
More information about legend overrides can be found in Makie's documentation.
Hiding a layer's legend entry
When combining multiple layers that share a categorical scale, some layers may produce unwanted legend elements. For example, Annotation labels added on top of Scatter points generate colored poly squares that cover the scatter markers in the legend:
df = (;
x = [1, 2, 3, 4],
y = [3, 5, 2, 6],
label = ["A", "B", "C", "D"],
group = ["I", "I", "II", "II"],
)
spec = data(df) * mapping(:x, :y, color = :group) * (
visual(Scatter, markersize = 15) +
visual(Annotation) * mapping(text = :label => verbatim)
)
draw(spec)
You can suppress a layer's legend contribution by passing legend = (; visible = false) to visual:
spec = data(df) * mapping(:x, :y, color = :group) * (
visual(Scatter, markersize = 15) +
visual(Annotation, legend = (; visible = false)) * mapping(text = :label => verbatim)
)
draw(spec)
Targeting sublayers with subvisual
AlgebraOfGraphics.subvisual Function
subvisual(target, args...; kwargs...)Create a layer that works like visual(args...; kwargs...) but only applies to ProcessedLayers that match the target argument. This is intended for usage with transformation layers which create multiple layers themselves.
The types of target that can be used are:
Symbol: Can be used to pick processed layers by label if they have one. Transformations which create multiple processed layers should label them to facilitate this. For example, thelineartransformation creates a:predictionand a:cilayer.Type: e.g.BarPlotorScatter. Only layers with plot type<:Tare selected.
Example:
data(...) * mapping(...) * linear() * subvisual(:prediction, ...) * subvisual(:ci, ...)In this example, we first create a linear transformation which makes two sublayers, labelled :prediction and :ci, respectively. With visual, we can only set attributes for both sublayers at once:
using AlgebraOfGraphics
using CairoMakie
base = mapping(1:20, 2 .* randn(20) .+ (1:20)) * linear()
draw(base * visual(color = :tomato, label = "Prediction + CI"))
We can separately style these layers using subvisual. We can even set separate labels to split them apart in the legend:
modified = base *
subvisual(:prediction, color = :tomato, label = "Prediction") *
subvisual(:ci, color = :teal, label = "CI")
draw(modified)
Note that in this case you could make the same selection by specifying the layer plot types, but this may not always work if multiple layers of a transformation have the same type:
modified_types = base *
subvisual(Lines, color = :tomato, label = "Prediction") *
subvisual(Band, color = :teal, label = "CI")
draw(modified_types)