Continuous scales
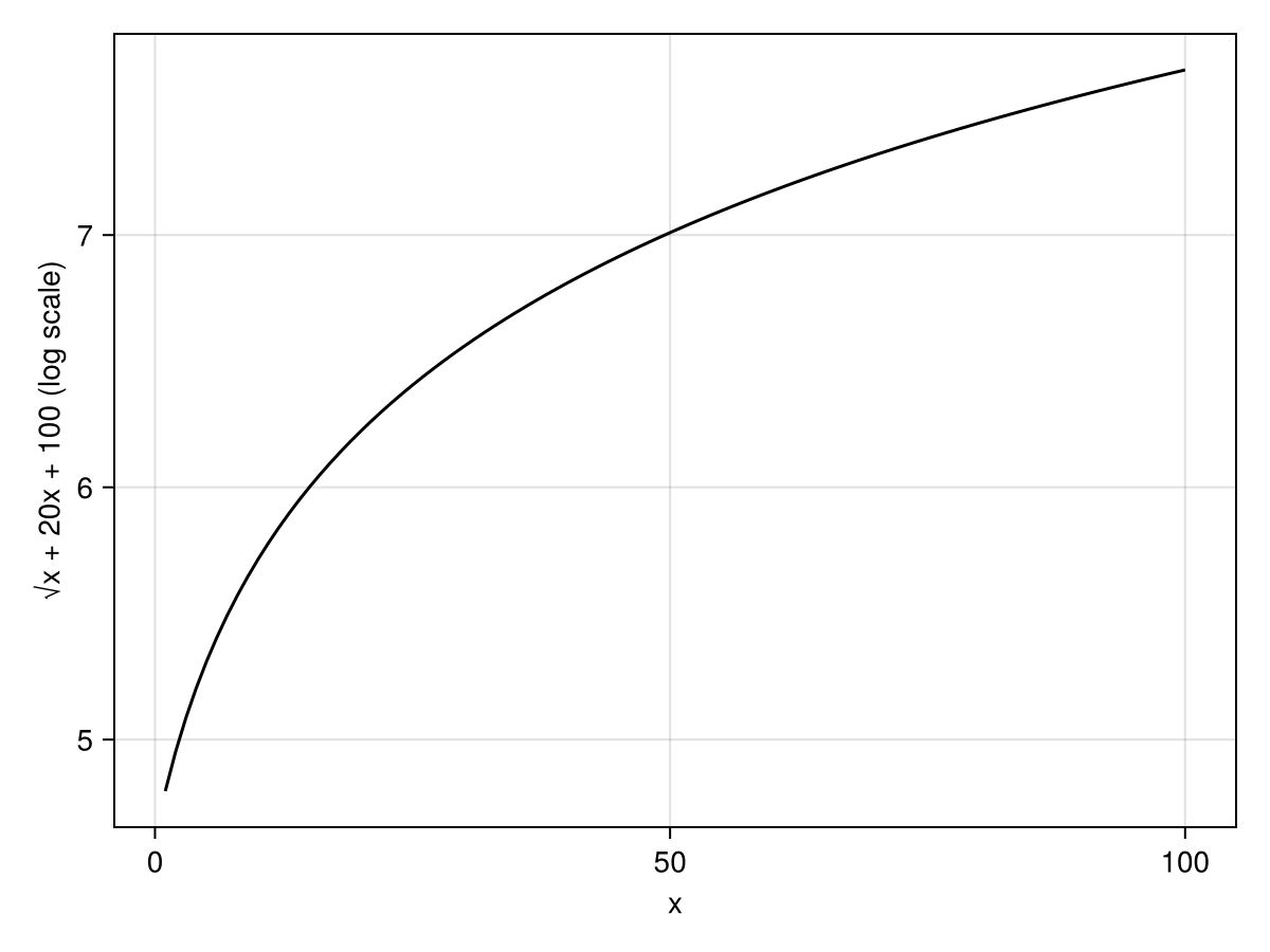
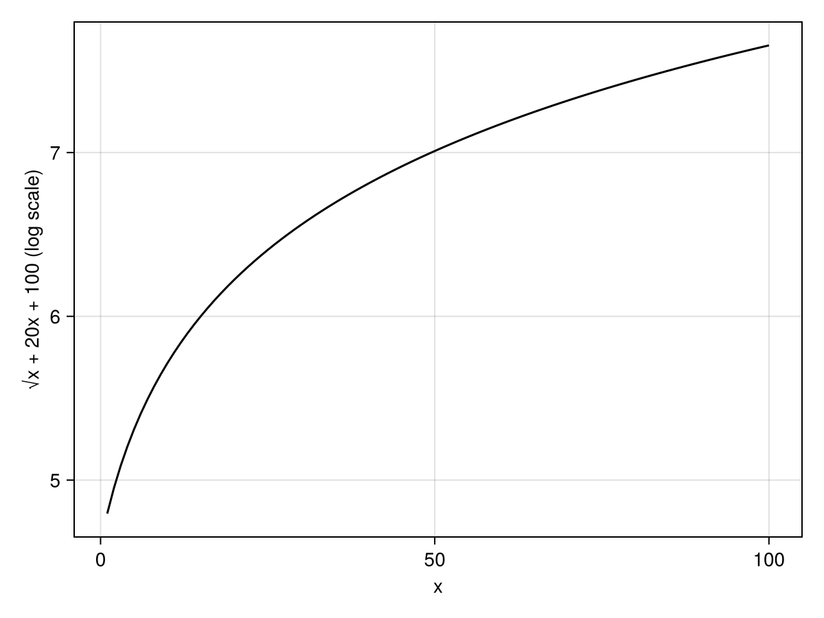
julia
using AlgebraOfGraphics, CairoMakie
x = 1:100
y = @. sqrt(x) + 20x + 100
df = (; x, y)
plt = data(df) *
mapping(
:x,
:y => log => "√x + 20x + 100 (log scale)",
) * visual(Lines)
draw(plt)
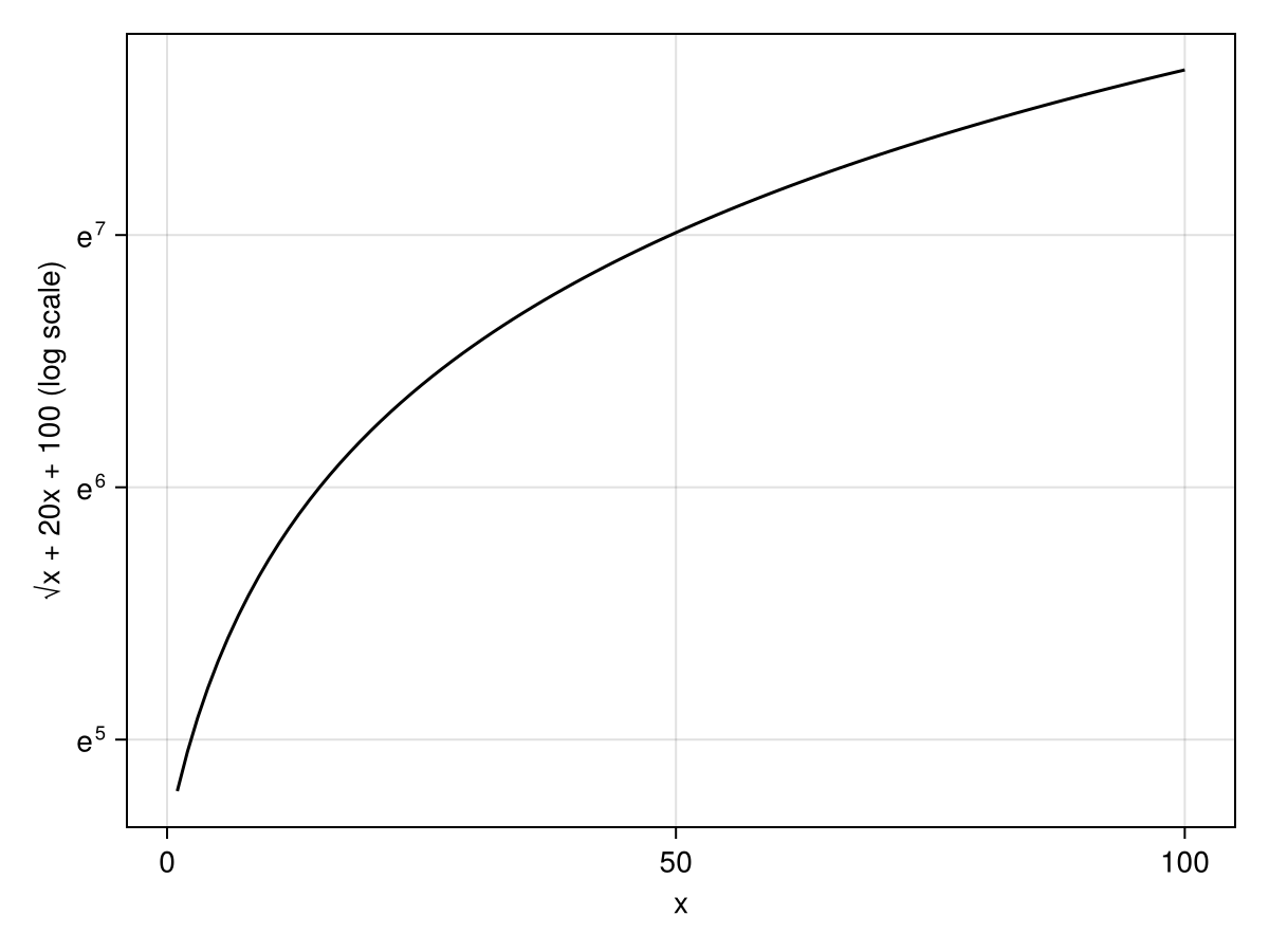
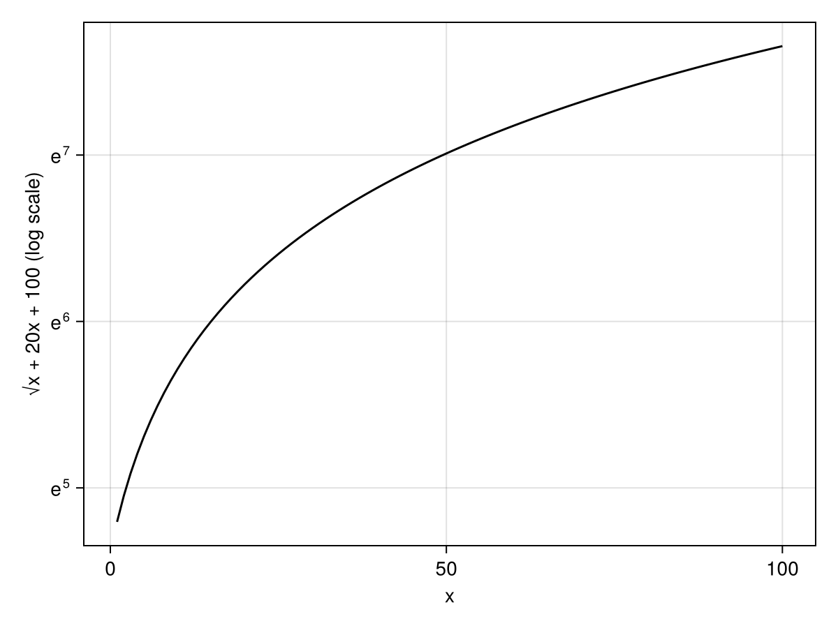
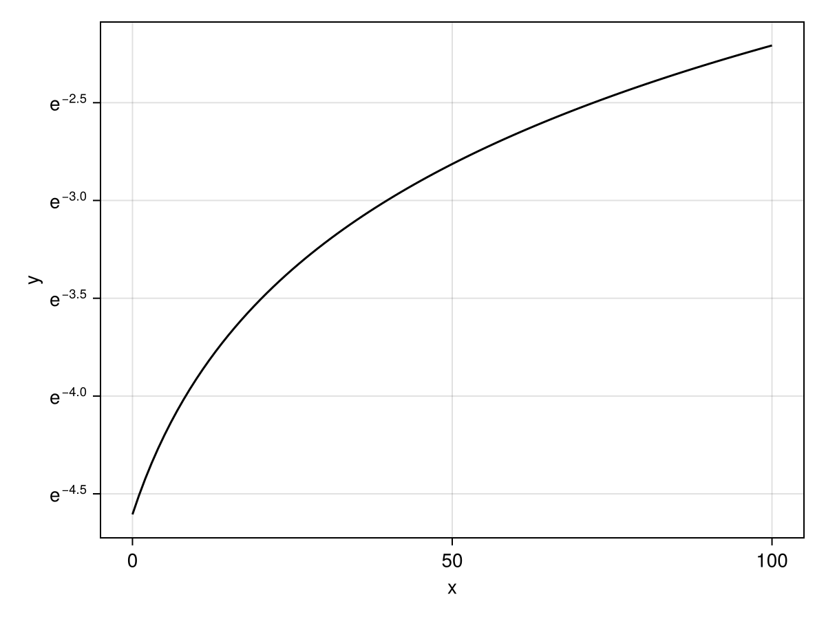
julia
x = 1:100
y = @. sqrt(x) + 20x + 100
df = (; x, y)
plt = data(df) *
mapping(
:x,
:y => "√x + 20x + 100 (log scale)",
) * visual(Lines)
draw(plt, axis=(yscale=log,))
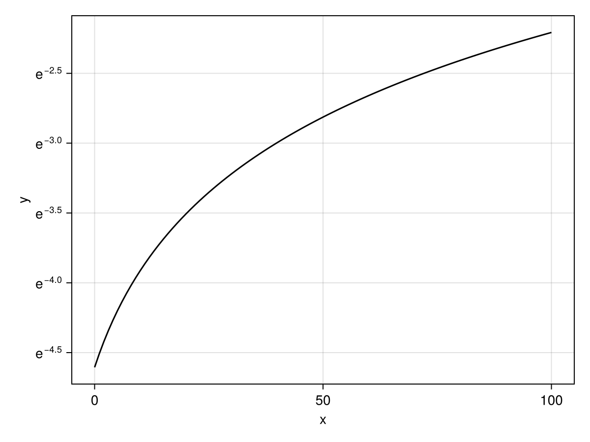
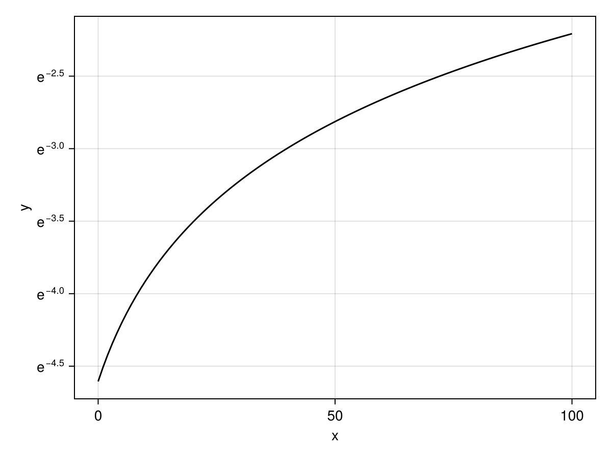
julia
x = 0:100
y = @. 0.01 + x/1000
df = (; x, y)
plt = data(df) *
mapping(
:x,
:y => "y",
) * visual(Lines)
fg = draw(plt, axis=(yscale=log,))