Custom scales
julia
using AlgebraOfGraphics, CairoMakie
using ColorsA palette maps categorical values to particular attribute specifications (e.g. the first value maps to green, the second maps to red, and so on).
julia
x=repeat(1:20, inner=20)
y=repeat(1:20, outer=20)
u=cos.(x)
v=sin.(y)
c=rand(Bool, length(x))
d=rand(Bool, length(x))
df = (; x, y, u, v, c, d)
colors = [colorant"#E24A33", colorant"#348ABD"]
plt = data(df) *
mapping(:x, :y, :u, :v) *
mapping(color = :d => nonnumeric) *
visual(Arrows2D, lengthscale=0.4)
fg = draw(plt, scales(Color = (; palette = colors)))
To associate specific attribute values to specific data values, use pairs. Missing keys will cycle over values that are not pairs.
julia
x = rand(100)
y = rand(100)
z = rand(["a", "b", "c", "d"], 100)
df = (; x, y, z)
plt = data(df) * mapping(:x, :y, color=:z)
colors = ["a" => :tomato, "c" => :lime, colorant"#988ED5", colorant"#777777"]
draw(plt, scales(Color = (; palette = colors)))
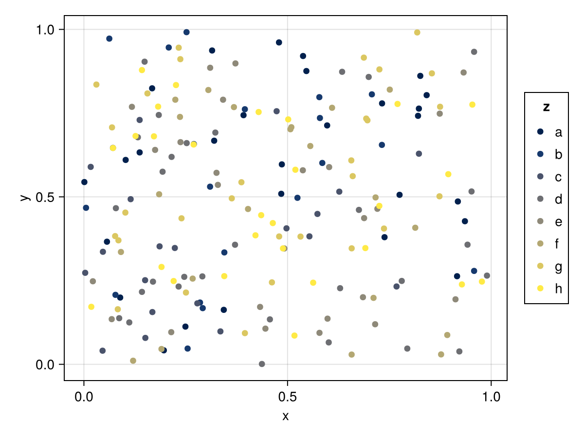
Categorical color gradients can also be passed to palettes. You can use the from_continuous helper function to wrap continuous colormaps which you want to sample from start to end in n steps, where n is the number of categories you are visualizing.
julia
x = rand(200)
y = rand(200)
z = rand(["a", "b", "c", "d", "e", "f", "g", "h"], 200)
df = (; x, y, z)
plt = data(df) * mapping(:x, :y, color=:z)
draw(plt, scales(Color = (; palette = from_continuous(:cividis))))